이 글은 기존 네이버 블로그에 있던 글을 재정리 하는 글입니다. 2019년 3월초 휴학한 백수로 생활하던 저는 파이썬 공부한지 3주되던차에 이왕 공부하는거 재밌게 가보자 마음먹고 스마트미러를 제작하기로 결심했었습니다.
https://www.youtube.com/watch?v=cVmDjJmcd2M
초기 목표는 영상과 같은 고퀄리티의 스마트미러가 아닌 단순정보표시기능을하는 스마트미러 제작으로 목표를 잡았습니다.
현재는 라즈베리파이 4까지 나왔지만 3기준으로 제작하였습니다.

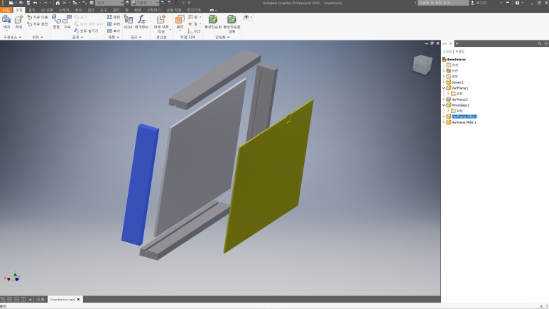
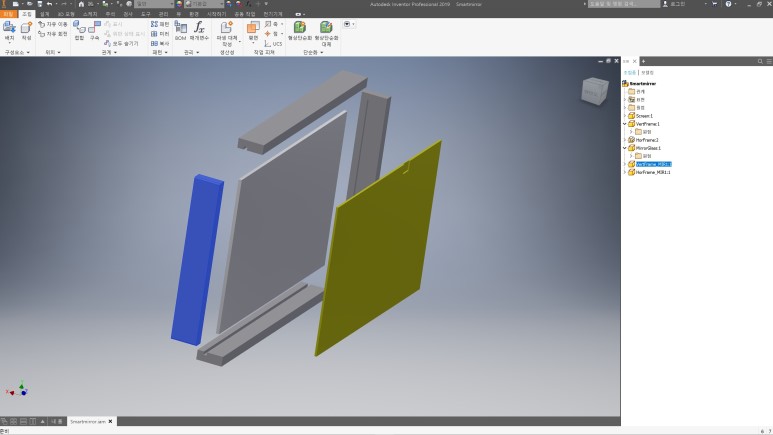
학부 2학년때 CATIA 사용법을 배웠지만 이왕 하는거 Autodesk Inventor를 써보자는 생각을 하여 유튜브 동영상을 찾아보고 디자인하게되었습니다. 형상이 단순하여 금방끝났습니다.

라즈베리파이 3입니다. 성능은 매우 구립니다. Youtube도 버벅댈 정도니까요
랜선꽂기 귀찮아서 WiFi로 노트북과 연결하였습니다. 라즈베리파이에 운영체제 올리는 법은 나중에 연재하겠습니다.
(사실 구글에 널려있습니다 ㅎㅎ)